Index of /sites/cpan.perl.org/CPAN/modules/by-module/Array/DAVIDNICO/ParsingPerl/
Name Last modified Size
Parent Directory -
CHECKSUMS 2021-11-21 22:45 1.8K
Macrame-0.13.meta 2017-02-03 01:19 901
Macrame-0.13.readme 2017-02-02 05:36 477
Macrame-0.13.tar.gz 2017-02-03 01:21 16K
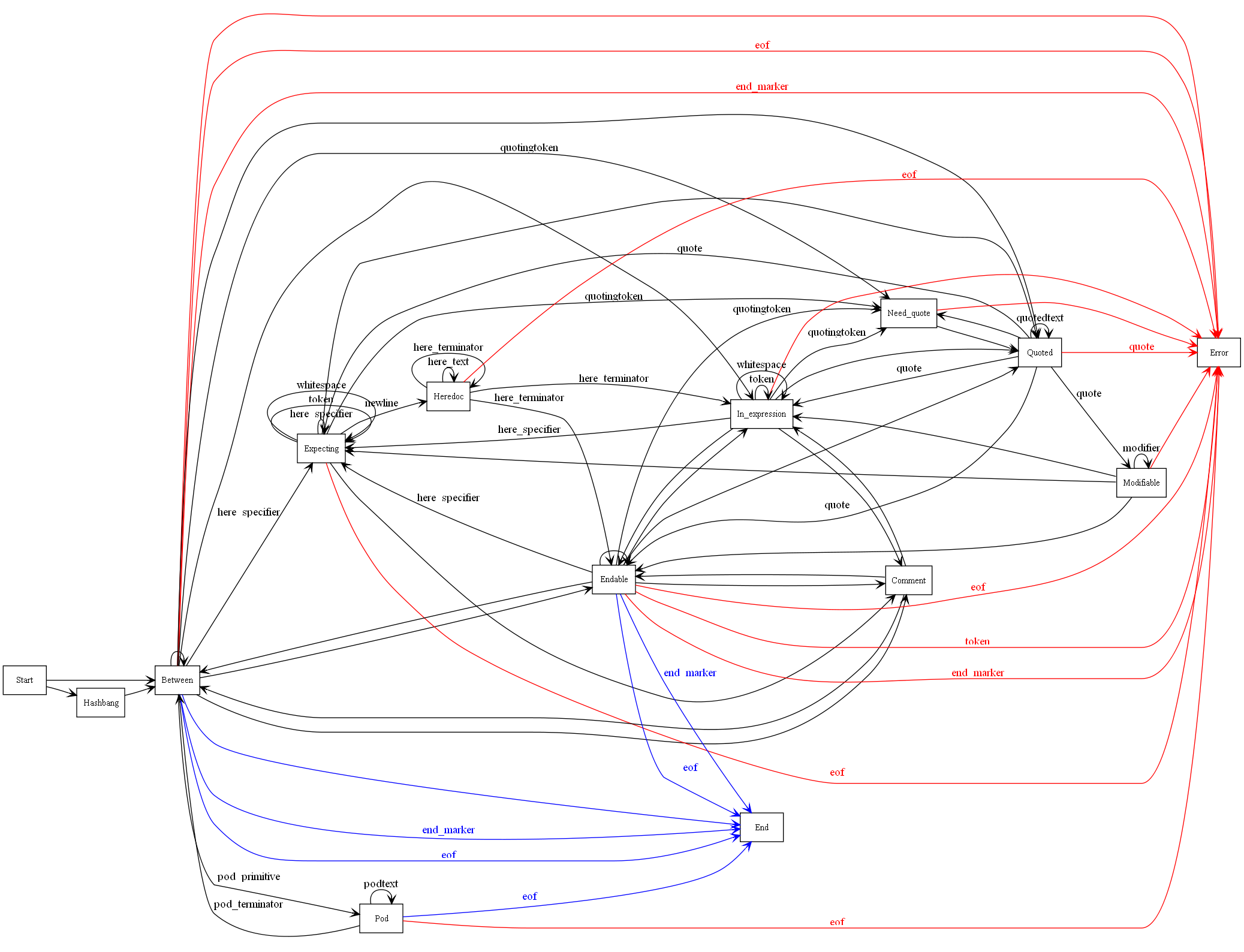
PerlState.png 2008-06-10 00:25 453K
PerlStateMachine.pl 2008-06-10 00:25 4.3K

